中央人民政府
湖南省人民政府
永州市人民政府
登录
注册
简体
繁体
无障碍 |
适老版
网站首页
道县概况
政务公开
办事服务
政民互动
搜索
适老版
道县概况
政务公开
办事服务
政民互动
专题专栏
您现在所在的位置 :
首页
>
政务公开
>
新闻中心
>
公示公告
分享到:
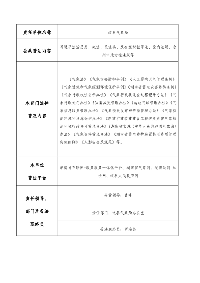
2022年道县气象局“谁执法谁普法”普法任务清单
2022-11-11 15:32
编辑:
作者:
来源:
道县气象局
【字体:
大
中
小
】
扫一扫在手机打开当前页
【TOP】
【
打印页面
】【
关闭页面
】
道县概况
政务公开
办事服务
政民互动
专题专栏